Final Countdown: Elektroniker/-innen feilen bis zum Schluss an ihren Projekten
Die Elektronikerklassen im dritten (ohne BM) und vierten Ausbildungsjahr (mit BM) haben erneut kreative und nützliche Ideen umgesetzt. Die bereichsübergreifenden Projekte (BüP) zeigen jedes Jahr aufs Neue, was in Teamarbeit möglich ist. Dieser Blog begleitet willkürlich ausgewählte Projekte in den finalen Wochen bis zur feierlichen Präsentation in der Aula.
Die Karaoke-Box
Musik an! Jenny und Laura widmeten ihr BüP einer Karaoke-Box. Von Anfang an hatten die Elektronikerinnen das Ziel, zwei Mikrofone an die Box anzuschliessen – mit Erfolg, wie am Präsentationstag am 11. Dezember 2024 deutlich zu hören war. Schon während des Aufbaus in der Aula wurde die Karaoke-Box von den BüP-Teams fleissig genutzt.
Hektik während den finalen Wochen? Fehlanzeige! Laura erzählt zufrieden: «Als wir die Box zum ersten Mal testeten, funktionierte sie einwandfrei. Alle Fehler waren verschwunden.» Das finale Ergebnis ihrer Idee kann sich sehen (und hören) lassen:
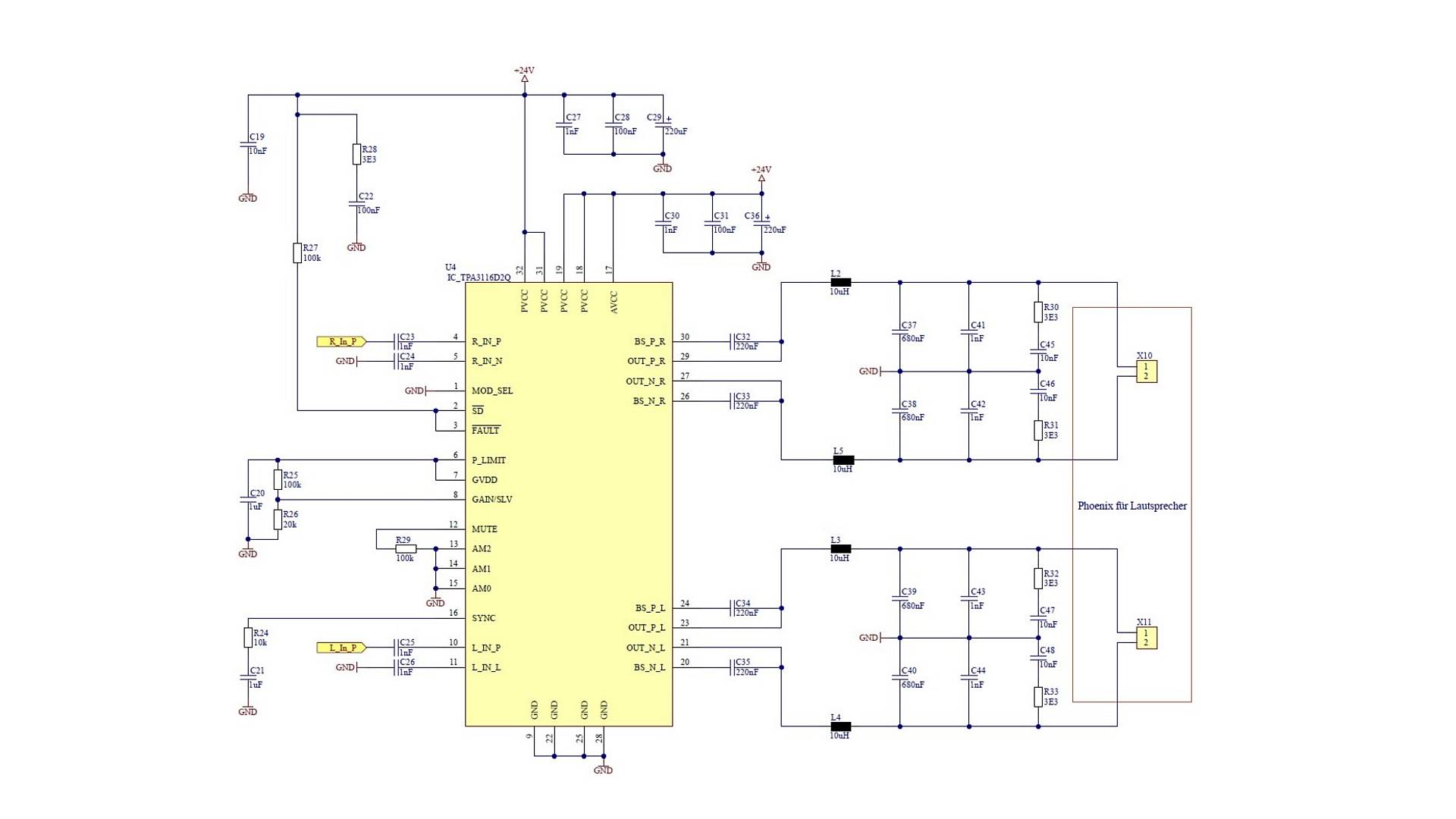
Einen Monat vor der Abgabe war Jenny und Laura klar: Die Box sollte entweder per Bluetooth oder AUX-Anschluss mit einem Handy verbunden werden. So können Musik oder Karaoke-Tracks direkt vom Handy abgespielt werden. Die erste Skizze zeigt die Vorder- und Rückwand aus Plexiglas der Box.
Bilder 2 und 3 illustrieren den Schaltplan:
«Wir haben eigenständig recherchiert, wie wir die Signale am besten verarbeiten und kombinieren können», erklärt Jenny. Insgesamt mussten die Elektronikerinnen drei Signale berücksichtigen. Die grösste Herausforderung bestand darin, diese Signale funktional und effizient in die Schaltung zu integrieren.
Ein Messgerät für Töfffahrer
Vincent ist leidenschaftlicher Töfffahrer. Gemeinsam mit Jakub entwickelte er im Unterricht ein System, das während der Fahrt Neigungswinkel und Geschwindigkeit misst und anzeigt. Vier Wochen vor der Präsentation war Jakub die Ruhe selbst: «Ein wenig spüren wir den zeitlichen Druck, aber es ist realistisch, dass wir es schaffen.» Zu diesem Zeitpunkt wechselten sie vom Experimentierboard zur Integration der Module auf eine Leiterplatine.
Eine Woche vor der Abgabe kümmerten sich die beiden um den Feinschliff und behoben kleinere Mängel. Während der Tischmesse in der Aula wollte die Funkverbindung allerdings nicht ganz stabil funktionieren. Vincent analysiert: «Beim Gehäuse für unser Messgerät hätten wir besser Plastik statt Metall verwendet. Mit einer stärkeren Antenne hätten wir auch ein besseres Signal erreicht.»
Die kompakte Tastatur
Stolz präsentierten Jannik und Gabriele eine schlanke Computertastatur, die Fingerverrenkungen künftig vermeiden soll. Lautstärke am Laptop leiser stellen? Das geht jetzt mit nur einem Knopfdruck. Jannik erklärt: «Wir haben uns überlegt, welche Tastenkombinationen praktisch wären. Die Nutzerinnen und Nutzer können selbst entscheiden, welche Befehle sie programmieren möchten.»
Für ihr Projekt beschäftigten sich Jannik und Gabriele mit einer neuen Software, um das Layout der Platine zu entwerfen. Ausserdem lernten sie, wo die einzelnen Komponenten erhältlich sind. «Wir mussten vorher noch nie etwas selbständig bestellen. Zum Glück kam der Nachschub rechtzeitig», erzählt Gabriele. Sein grösstes Learning: ein Projekt von A bis Z planen und umsetzen.
Die Tastatur wurde sogar noch vor der Präsentation im Unterricht getestet. Janniks Fazit: «Ich hatte an meinem Arbeitsplatz mehr Platz und sie machte weniger laute Klickgeräusche als normale Tastaturen.»
Der Ventilator
Çan und Melih präsentierten in der Aula einen akkubetriebenen Ventilator. Die Idee dazu kam ihnen an einem heissen Unterrichtstag im Sommer, als sich ein Mitschüler mit einem handlichen Ventilator abkühlte.
Einen Monat vor der BüP-Abgabe war noch nicht absehbar, wie glänzend schwarz das Gehäuse des Ventilators später aussehen würde. Damals zeigten die Bilder eine 3D-Darstellung der Leiterplatte (PCB, Printed Circuit Board) mit verschiedenen elektronischen Bauteilen, wie einem USB-C Anschluss.
Das Layout der Platine zeigt, wie Çan und Melih die Komponenten angeordnet und miteinander verbunden haben:
Das elektronische Vorhängeschloss
Ein elektronisches Vorhängeschloss mit einem Sensor zur Fingerabdruckerkennung – dieses Projekt setzten die Elektroniker EFZ Nico und Daniel um. Die beiden sind ein eingespieltes Team: Sie machen ihre Ausbildung im selben Lehrbetrieb, besuchen zusammen die BMS und haben schon oft in Gruppen zusammengearbeitet.
Nico erklärt: «Bei diesem bereichsübergreifenden Projekt bin ich für die Hardware verantwortlich und Daniel kümmert sich um die Software.» Eine klare Arbeitsaufteilung ist die halbe Miete.
Der Dateiserver Raspberry Pi NAS
Dass ein Projekt nach der Abgabe noch nicht abgeschlossen sein muss, zeigt Lars. Schon in den letzten Wochen arbeitete er eine Version 2.0 aus. Er erklärt: «Bei der Version 2.0 der Platine habe ich die beiden USB-C-Stecker ersetzt. Das gesamte Projekt war eine gute Übung, um mehr Erfahrung im Layouten zu sammeln.»
Lars entschied sich, einen Dateiserver zu bauen, der mit einem Raspberry Pi Daten über ein Netzwerk bereitstellt. Ein Hardware lastiges Projekt, bei dem er sich vieles selbst beigebracht hat.
Jetzt denkt Lars über eine dritte Version nach. In seiner Dokumentation beschreibt er weitere mögliche Schritte: «Für die Erkennung der M.2-SSD ist ein weiteres Redesign nötig. Das fehlerhafte Signal könnte durch ein schlechtes Layout entstehen. An einer Stelle kreuzt das Signal ein Datenleitungspaar, was möglicherweise zu Crosstalk führt.»